本网讯 5月26日上午,校委会对科研聚焦战略落实情况进行了专题研究。会议由校委会副主任、常务副校院长王国平主持。
会议听取科研处、上海发展研究院、校刊编辑部、外事处关于科研聚焦战略落实情况的汇报,并就有关问题进行了集中讨论。
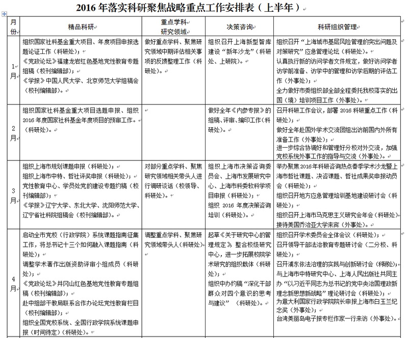
会议指出,上半年,科研口围绕主业主课做了大量工作。一是在课题选择、学科建设、研讨会举办、期刊工作、对外交流等方面更加凸显出主业主课要求,今后要进一步提高服务主业主课的精准度,做出更大贡献。二是决策咨询、智库建设进展明显。上海市决咨课题历史性获得7项,其中总校获得6项、第五分校获得1项。决咨成果多次获得市领导批示。
会议强调,要深入贯彻落实全国党校工作会议和上海市党校工作会议精神,特别是习近平总书记在全国党校工作会议和哲学社会科学座谈会上的讲话精神,坚持聚焦领域、追求精品力作、提升教研咨一体化水平、营造学术氛围,在学科体系、学术体系、话语体系上为哲学社会科学做出更大贡献。要进一步完善有利于突出主业主课、提升教研咨一体化水平等方面的科研评价体系。要坚持问题导向,在先行探索中发现问题、解决问题,不断完善科研管理机制。

