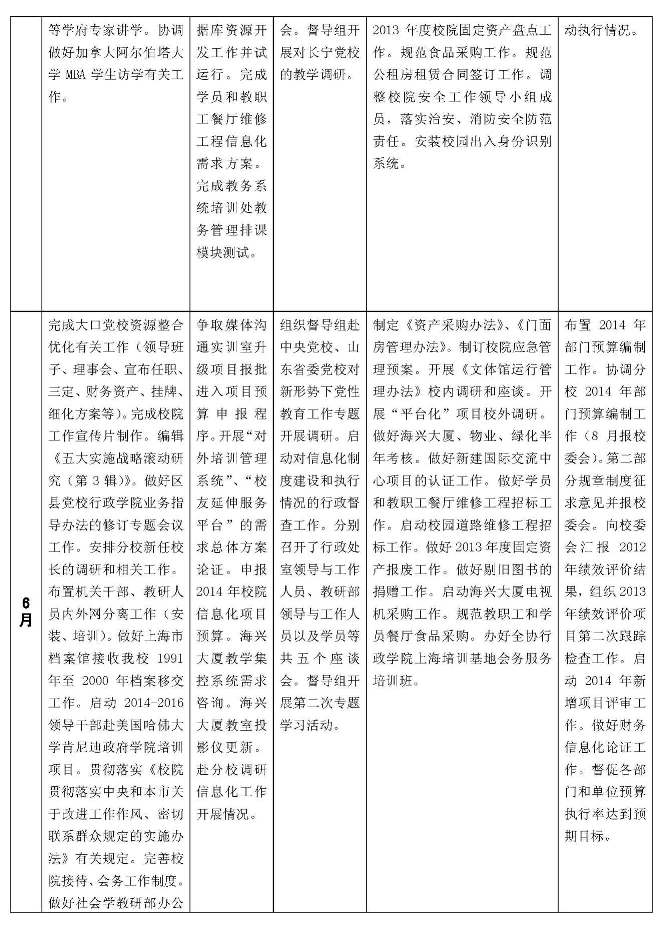
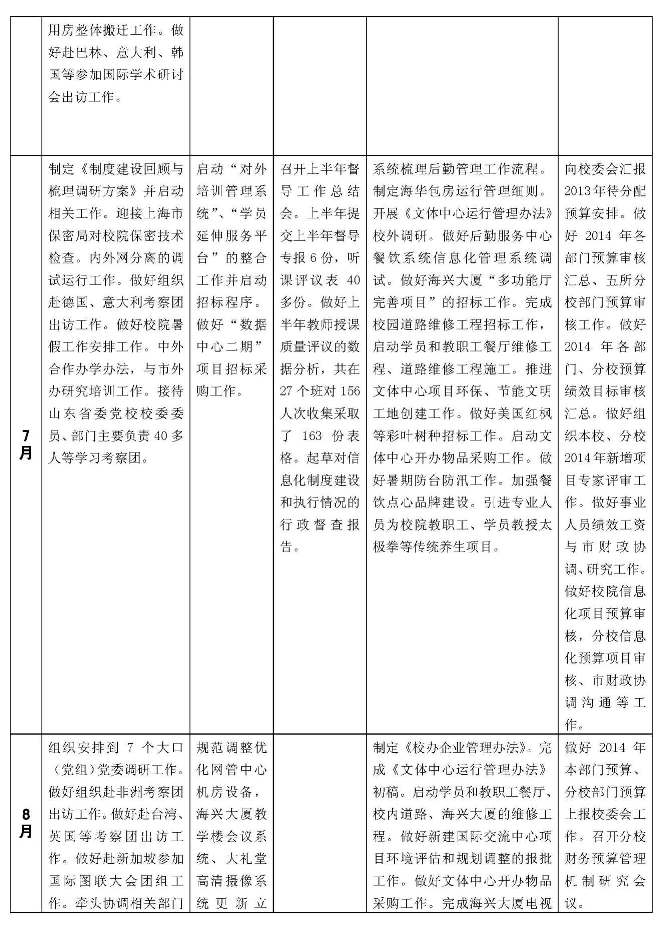
本网讯 2013年12月25日上午,市委党校校委会对管理服务战略落实情况进行了专题研究。会议由常务副校院长王国平主持。
会议听取了副校长徐卫关于管理服务战略落实情况的总汇报,各相关职能部门作了补充汇报。会议充分肯定了2013年管理服务战略实施所取得的良好成效。一是服务保障的综合能力经受了教学培训规模大、层次高的考验,管理服务素养得到学员的充分肯定。二是落实市委关于大口党校资源整合优化的重大决定,平稳有序地推进五所分校建设。特别是计划财务工作,主动协调、顺利完成分校资产清查、核查、划转工作和2014年分校部门预算工作,为分校建立和发展提供了有力的财务支撑和保障。三是确立“整改年”工作思路,常务副校院长王国平带队调研,顺次推进,推动所有区县党校、行政学院完成评估结果的整改落实,改善了办学条件,完善了管理制度,各区委区政府越来越重视校院建设,领导体制不断完善。四是推进实施新的校园建设方案,特别是道路改造工程顺利完成,校园道路进一步美化。五是制度建设力度大,亮点多,有力地促进了校务运行的法治化。
会议要求,2014年,要继续按照规范、高效、精细、人性化的工作要求,最关键的是要在推进精细化上下功夫,继续深化实施管理服务战略,为校院工作的改革创新提供优质高效的管理服务保障。








